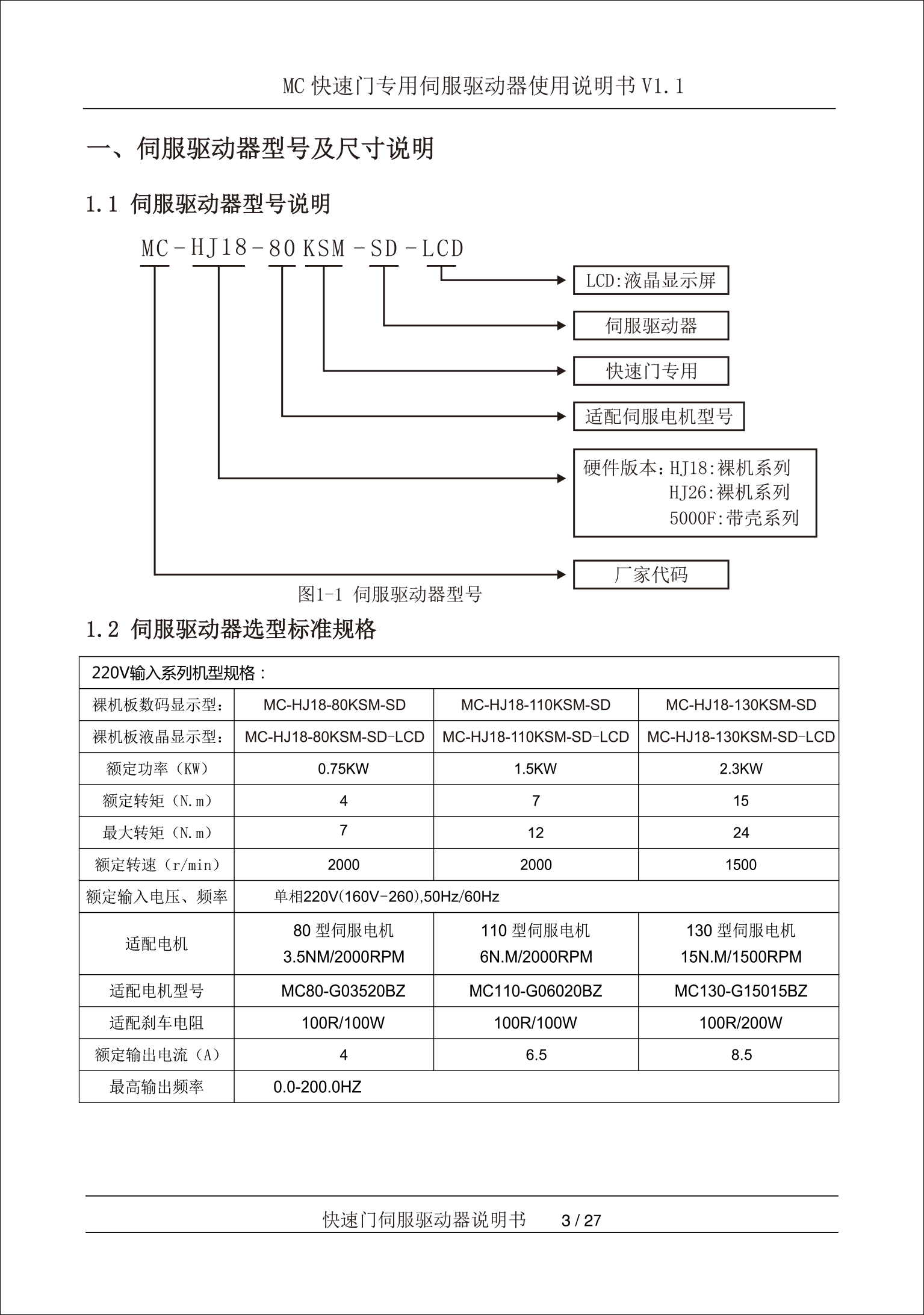
信息来源于:互联网 发布于:2022-����� �������Ƴ������������ �������Ƴ������������ �������Ƴ����������� �������Ƴ�������01-12





























关于我们 ����� �������Ƴ������������ �������Ƴ������������ �������Ƴ����������� �������Ƴ������� /
- 走进全普 ����� �������Ƴ������������ �������Ƴ������������ �������Ƴ������������ �������Ƴ������� - 荣誉资质 - 成功案例 ����� �������Ƴ������������ �������Ƴ����������� �������Ƴ������������ �������Ƴ������� - ����� �������Ƴ������������ �������Ƴ������������ �������Ƴ������������ �������Ƴ������� 合作客户 ����� �������Ƴ������������ �������Ƴ������������ �������Ƴ������������ �������Ƴ�������产品中心 ����� �������Ƴ������������ �������Ƴ������������ �������Ƴ������������ �������Ƴ������� /
- 重载矢量变频器 ����� �������Ƴ������������ �������Ƴ������������ �������Ƴ������������ �������Ƴ������� - ����� �������Ƴ������������ �������Ƴ������������ �������Ƴ������������ �������Ƴ������� 通用变频器����� �������Ƴ������������ �������Ƴ������������ �������Ƴ������������ �������Ƴ������� - 裸机变频器 ����� �������Ƴ������������ �������Ƴ������������ �������Ƴ������������ �������Ƴ������� - 专用变频器 ����� �������Ƴ������������ �������Ƴ������������ �������Ƴ������������ �������Ƴ������新闻中心 ����� �������Ƴ������������ �������Ƴ������������ �������Ƴ������������ �������Ƴ������� /
- 新闻动态 ����� �������Ƴ������������ �������Ƴ������������ �������Ƴ����������� �������Ƴ������ - 行业资讯 - 常见问题 ����� �������Ƴ����������� �������Ƴ������������ �������Ƴ������������ �������Ƴ�������
扫一扫,手机浏览
东莞市全普电气科技有限公司 © Cop����� �������Ƴ������������ �������Ƴ������������ �������Ƴ������������ �������Ƴ������yright 技术支持: 网一科技 【】 【BMAP】 【百度统计】 备案号: 【网站管理】 【返回顶部】
查看手机网站